Расчет заработной платы
Расчет заработной платы в 1С:Управление производственным предприятием для Казахстана
Вернуться к полному списку возможностей УПП для Казахстана
Для успешного развития предприятия следует использовать методы оплаты труда, которые способствуют созданию деловой атмосферы и ориентируют работников на увеличение личного вклада в успех общего дела. В качестве основы для достижения указанных целей могут быть использованы механизмы финансовой мотивации. Кроме того, в используемых методах оплаты труда должны соблюдаться требования законодательства.
Указанные задачи решаются в конфигурации с помощью подсистемы расчета заработной платы. Подсистема обеспечивает автоматическое начисление заработной платы и связанных с ней налогов и взносов в соответствии с действующим законодательством.
Подсистема полностью автоматизирует комплекс трудоемких расчетов с персоналом, начиная от ввода документов о фактической выработке, оплаты больничных листов и отпусков, заканчивая формированием документов на выплату зарплаты и отчетности в государственные контролирующие органы. Автоматизируется расчет регламентированных законодательством начислений и удержаний, отражение результатов расчетов в затратах предприятия.
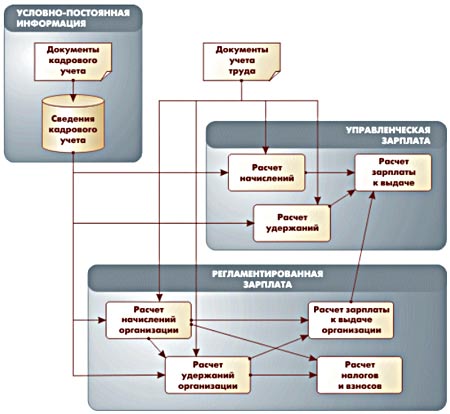
Схема основных движений данных при расчете зарплаты показана ниже.

В расчете заработной платы можно выделить следующие этапы.
- Эпизодически в информационную базу вводится "условно-постоянная" информация кадрового учета, которая в дальнейшем используется в расчетах начислений и удержаний.
- В течение месяца вводятся документы, характеризующие трудовые показатели каждого работника, а также другие документы и сведения, влияющие на начисления и удержания (больничные листы и т.п.).
- После завершения периода производится собственно расчет зарплаты и связанных с ней налогов и взносов. По результатам этого расчета формируются данные о суммах, подлежащих выплате работникам.
Подсистема обеспечивает формирование необходимых бумажных документов, а также бумажной и электронной отчетности, связанной с начислением заработной платы.
Расчет зарплаты
В подсистеме расчета зарплаты автоматизированы практически все виды начислений оплаты труда и связанных с ней удержаний, налогов и взносов. Реализованы основные формы оплаты труда: повременная (с использованием месячных, дневных и почасовых тарифных ставок) и сдельная формы оплаты труда, а также их варианты - повременно-премиальная и сдельно-премиальная формы оплаты труда.
Для использования повременной оплаты труда работника достаточно при оформлении его приема на работу указать размер оплаты труда и график, по которому будет учитываться отработанное время.

Если в результате кадровых перестановок график работы работника изменяется, то такие события должны быть документально зарегистрированы в информационной базе.
Специально вести учет отработанного времени не потребуется. Фактически отработанное время будет вычисляться как объем планового времени, которое должен был отработать работник согласно графику, минус документально зафиксированные отклонения от этого графика, когда в указанное в графике рабочее время работник отсутствовал, например, по причине отпуска или болезни.
При сдельной оплате труда для расчета суммы заработка необходимо ежемесячно регистрировать фактическую выработку работника специальными документами - сдельными нарядами. Но график работы также требуется указывать, поскольку он используется в некоторых других расчетах.
Графики работы
Используемые для учета отработанного времени графики работы могут быть трех типов: пятидневные, шестидневные и сменные. В конфигурации необходимо указывать продолжительность рабочей недели и часы рабочего времени: интервалы работы в течение рабочего дня или смены с исключением перерыва на обед. Например, для 40-часовой рабочей недели и пятидневного графика работы часы рабочего времени могут быть такими: с 8-00 до 12-00 и с 13-00 до 17-00 (здесь предполагается, что перерыв на обед занимает время с 12-00 до 13-00).
Предусмотрено автоматическое заполнение текущего календаря графика работы с учетом государственных праздников, в котором отражаются рабочие дни, укороченные предпраздничные дни и перенесенные дни отдыха. Список государственных праздников хранится в информационной базе.
Начисления и удержания
Все начисления организации объединены в две большие группы:
- Основные начисления - это начисления, имеющие период действия (оплата по тарифным ставкам, оплата периодов отсутствия работника и пр.).
- Дополнительные начисления - это начисления, характеризующиеся одной датой начисления, например премии или дивиденды. Эти начисления, тем не менее, могут рассчитываться на основании сумм, ранее начисленных по основным начислениям.
Каждый вид начислений характеризуется способом расчета и другими параметрами.
Конфигурация содержит достаточный набор предопределенных видов начислений и удержаний. В частности, предусмотрены начисления по нескольким видам отпусков и нескольким видам простоев в рабочее время, удержания алиментов и др. Но пользователи могут добавлять неограниченное количество собственных видов начислений и удержаний.
Основные начисления могут рассчитываться следующими способами:
- по тарифной ставке (месячной, дневной или часовой) за фактический период действия начисления;
- сдельно за фактический период действия начисления;
- процентом (от сумм, начисленных по указанным базовым начислениям);
- фиксированной суммой;
- по среднему заработку для отпуска;
- по среднему заработку для исчисления пособий по временной нетрудоспособности;
- по среднему заработку (например, для оплаты командировок);
- по месячному расчетному показателю за фактический период действия начисления и др.
Дополнительные начисления могут рассчитываться следующими способами:
- процентом (от сумм, начисленных по указанным базовым начислениям);
- по месячному расчетному показателю;
- фиксированной суммой.
Удержания могут рассчитываться следующими способами:
- процентом (от сумм, начисленных по указанным базовым начислениям);
- для удержания по исполнительным документам (т.е. с предварительным уменьшением суммы базовых начислений на сумму налогов);
- фиксированной суммой.
Процедура расчета зарплаты
После ввода в информационную базу сведений о текущей выработке работников, об отклонениях от графика работы, о разовых начислениях и удержаниях можно произвести собственно расчет заработной платы и связанных с ней начислений.
Для расчета постоянных (плановых) начислений используется документ "Начисление зарплаты работникам организаций".

Для исчисления индивидуального подоходного налога и обязательных пенсионных взносов, расчета удержаний используется документ "Расчет ИПН, ОПВ и удержаний".

Для выполнения расчета пользователю следует создать новый документ и указать самые общие параметры расчета: месяц начисления зарплаты, организацию и др., после чего остальные действия - заполнение табличной части документа и собственно расчет - могут быть выполнены автоматически.
Конфигурация автоматически справляется со сложными ситуациями, когда информация о причинах отсутствия работника вносится несколько раз. При регистрации отсутствия работника по невыясненной причине зарплата за период отсутствия начислена не будет, но если позже он принесет больничный лист, касающийся этого периода, то при следующем начислении заработной платы ему будет начислена оплата по больничному листу за дни болезни.
В организациях с большим штатом работников зарплату и прочие начисления удобно рассчитывать не всем работникам сразу, а по подразделениям. А если организация столь велика, что расчетом зарплаты занимаются несколько пользователей конфигурации - расчетчиков зарплаты, то за каждый расчетчиком можно закрепить конкретные подразделением с внесением этих сведений в информационной базе. Если при формировании документов указывать расчетчика, то в табличную часть будут автоматически вноситься только те работники, которые обслуживаются указанным расчетчиком.
Для подготовки выплаты зарплаты используется документ "Зарплата к выплате организаций".

Документ формируется и заполняется автоматизированным образом. В документе предусмотрена возможность регистрации выплаты зарплаты через кассу организации, а также путем безналичного перечисления зарплаты на счета работников в банке. Неполученную в срок зарплату можно зарегистрировать как задепонированную. Конфигурация обеспечивает формирование всех бумажных печатных форм, связанных с начислением зарплаты: расчетных листков, платежных ведомостей и др.